掌握主动!城枪同场次同分同净胜球,曼城进球多3个+相互战绩占优

体育播报04月23日宣 英超第34轮,曼城1-0客胜伯恩利,凭借进球数比阿森纳多3个的优势登上榜首,首轮之后首次登顶英超。
本赛季英超至今,曼城与阿森纳同场次、同积分、同净胜球,都是完赛33场、21胜7平5负积70分、37个净胜球。两队仅进球数和丢球数不同,曼城进66球、丢29球,阿森纳进63球、丢26球。

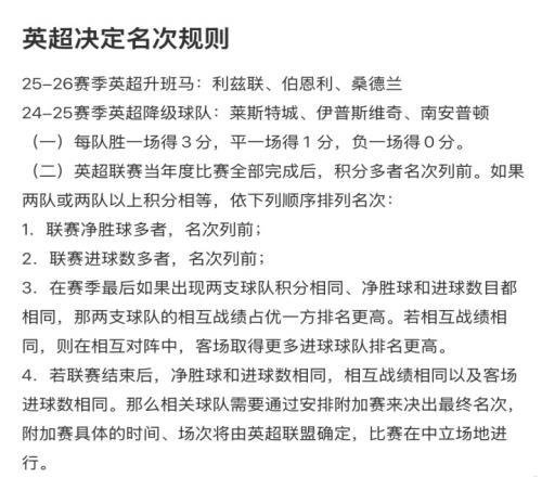
根据英超赛事的规则,同分情况下将依次比较:净胜球、进球数、相互战绩、相互对阵客场进球数,若全部相同,则在中立场地进行附加赛。相互战绩方面,曼城1胜1平占优,客场1-1阿森纳、主场2-1阿森纳。
